当前位置: 首页 -> 综合新闻 -> 新葡萄要闻 -> 正文
新葡萄要闻
新葡萄喜获10项天津市科学技术奖励
2020-03-04

日前,天津市人民政府发布了《关于颁布2019年度天津市科学技术奖的决定》(津政发〔2020〕4号),新葡萄10项科技成果获得天津市科学技术奖励,其中科技进步一等奖2项,自然科学二等奖1项,科技进步二等奖6项,科技进步三等奖1项。至此,新葡萄2019年度共计获得省部级科技成果奖励11项,获奖数量和等级在市属高校中名列前茅。


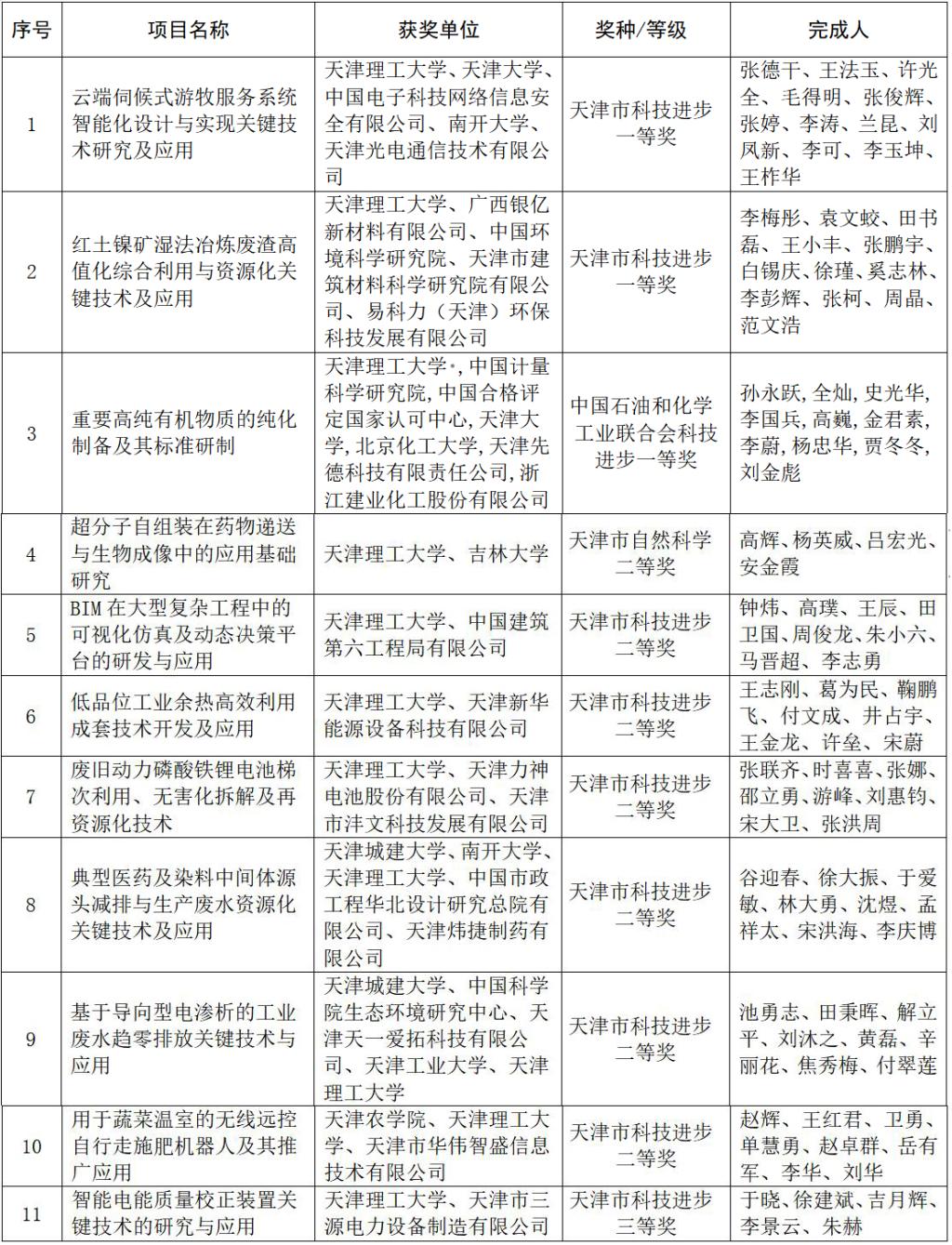
新葡萄2019年度省部级科技成果奖励获奖名单


一等奖项目:云端伺候式游牧服务系统智能化设计与实现关键技术研究及应用


计算机科学与工程学院张德干老师主持申报的“云端伺候式游牧服务系统智能化设计与实现关键技术研究及应用”项目,以云计算为背景,以新型装备制造、人工智能、认知学、移动计算等交叉学科理论为基础,以“基于云端情境感知的多媒体云端伺候式游牧服务”为实例,建立出一套充分体现游牧计算自感知性、自组织性、自反应性及高度安全可靠的计算策略,实现了云端伺候式游牧服务系统智能化设计的关键技术。该成果已在云商务、云交易、云在线控制以及地图显示、地址搜索、当前定位、路径查询、新闻服务、天气服务等领域成功使用,产生了良好经济效益和社会效益,获得天津市科学技术进步一等奖。


一等奖项目:红土镍矿湿法冶炼废渣高值化综合利用与资源化关键技术及应用


环境科学与安全工程学院李梅彤老师主持申报的“红土镍矿湿法冶炼废渣高值化综合利用与资源化关键技术及应用”项目,针对传统红土镍矿湿法冶炼工艺存在的资源利用率低、环境危害大等问题,首创出红土镍矿熟化堆浸-赤(针)铁矿沉铁-树脂吸镍-酸析硫酸镁全过程无渣化的清洁生产工艺,实现了红土镍矿湿法冶炼废渣高值化资源化综合利用。同时,通过优化集成冶金、化工、建材、环保等行业的先进技术,开发出了一套全流程控制的绿色陶粒生产体系,实现了多种固废无害化、规模化、资源化的协同处置。该技术成果已在京津冀、广西、河南、山东、江苏、浙江等二十余省市相关企业得到应用和实施,产生了巨大的经济效益和显著的社会效益,获得天津市科学技术进步一等奖。


一等奖项目:重要高纯有机物质的纯化制备及其标准研制


化学化工学院孙永跃老师主持申报的“重要高纯有机物质的纯化制备及其标准研制”项目,建立了系列重要高纯有机物质纯化制备关键技术,攻克制约行业发展的短板,制定了相关标准规范引导行业高质量发展,实现了重要高纯有机物质的国产化,解决了传统技术产品纯度低、产率低及能耗高的技术瓶颈,产品技术指标达到国际同类产品先进水平;开创建立了我国重要高纯有机物质的制备纯化技术平台,为我国重要高纯有机物质的评价和质量控制提供了技术依据,推动了行业进步。项目成果成功实现产业化,取得了良好经济效益及社会效益,获中国石油和化学工业联合会科技进步一等奖。


近年来,学校高度重视科技奖励申报工作,通过公开征集、校内竞聘、专家指导等环节,遴选出了一批展现学校科研水平、彰显最新科研实力的高水平、超前沿科研项目,在建校40周年的新起点上,为继续建设新时代高水平教学研究型新葡萄大学奠定了坚实基础。